比較兩岸工程契約之違約類型-以公共工程為視角

蘇 南/國立雲林科技大學名譽教授、營建系兼任教授暨中原大學土木系兼任教授
陽明交通大學土木工程博士/國立中正大學法學博士/中國政法大學法學博士

        公共工程契約簽訂成立與生效後[1],採購機關與廠商應各自依照契約內容及條款履行義務[2];例如公共工程委員會頒布的「工程採購契約範本」、「公共工程技術服務契約範本」、「統包工程採購契約範本」等文件均有約款。政府採購案決標後,機關會以招標時的契約草稿與得標廠商簽約,是為契約成立與生效時間;契約履行期間,若有當事人一方不履行契約內容、條款上所約定之義務或履行契約義務不符合約定時,則成立違約行為(違約),亦即債務人未依契約之本旨給付,即屬債務不履行。
         違約責任係指契約當事人不履行契約義務或履行契約義務不符合約定條款及相關規定時發生的民事法律責任。現行契約法上,違約責任僅指違約方向守約方承擔的財產責任,而與行政責任和刑事責任完全分離,屬於民事責任。以當事人於主觀上具備了一定條件(即違約責任的構成要件)之情況下,才需承擔違約責任。按台灣《民法》第220條規定:「債務人就其故意或過失之行為,應負責任。過失之責任,依事件之特性而有輕重,如其事件非予債務人以利益者,應從輕酌定。」,當事人違約行為即是債務不履行。依學理通說及實務見解,債務不履行之形態區分為給付不能、給付延遲及不完全給付三種類型[3]。但中國大陸之《合同法》則除上述三種外尚有拒絕履行,而就合同訂立前後時間亦可區分為預期違約和實際違約兩種型態[4]。惟不論何種違約行為,只要不具有法定或約定免責事由,違約當事人都應承擔繼續履行,支付違約金或損害賠償等責任。

二、違約行為之構成

(一)概 述
        《布萊客法律辭典》解釋違約(breach of contract)係指「因未能履行自己所示之允諾或妨礙對當事人的履行而導致之對契約義務的違反 。」,《牛津法律大辭典》將breach of contract定義為「由於一方當事人不合理拒絕或不履行合法且強制性的契約義務,即不完全履行契約所應負責任的任何義務。通常表現為拒絕履約、不履約;遲延履行或不當履行等形式。」立法例及通說認為,契約不履行係指因可歸責於債務人之事由,未按契約本旨而為給付,致使契約內容未能實現之狀態。公共工程契約之違約係指違反契約的民事責任,乃契約當事人不履行或雖有履行但不符合契約約定。所以契約債務不履行亦可稱為違約(breach of contract)行為,其在台灣法律用語較不常見,但卻為英美法系所常採用,中國大陸《合同法》也採用違約概念。違約的意義就是大陸法系在契約上之債務不履行,但是債務不履行的內涵顯然比違約來得更廣泛,因為債務不履行不僅包括契約債務不履行,亦包括非契約債務的不履行,例如侵權行為、不當得利及無因管理所生的債務不履行等[5]。但就兩大法系的契約法而言,違約行為和債務不履行的實際差異並不顯著[6]。至於違約行為又稱違反契約行為,指契約當事人不按法律規定或契約約定履行契約義務之行為。
(二)違約行為要件
        公共工程契約之違約行為係指契約當事人違反契約責任(義務),當事人一方不履行契約義務或履行義務不符合契約規定之行為。違約行為具有下列特點:
        1.違約行為主體是契約當事人–依據契約相對性原則,只有契約當事人才可能構成違約行為,所以違約行為主體具有特定性;契約雙方當事人以外之第三人的行為則不會構成違約行為。
        2.違約行為係以契約有效為前提–違約行為發生時,必須當事人當時仍有受到契約關係有效拘束,如果公共工程契約尚未成立、被解除、被宣告無效或被撤銷,則不發生違約行為。但如果工程驗收結算後之二年消滅時效內,一方當事人就對造的契約債務來主張他的權利時,仍屬違約行為。
        3.違約行為係違反契約義務–契約義務主要是由當事人通過磋商而確定的。惟在公共工程契約之維護公共利益、交易安全和廠商權利等,必須為機關與承包商規範一些必須履行的義務。例如,依據誠實信用原則,當事人除主要義務外,還應負有注意、忠實、協力及保密等附隨義務;可見公共工程契約義務不限於當事人所約定的義務,包括《政府採購法》及相關營建法規等所規定之附隨義務,違反契約附隨義務亦可能構成違約行為。
        4.違約導致侵害契約權之債–違約行為不同於侵權行為,違約救濟是屬於相對權,即對契約債權的侵害。由於契約債權是以請求權為核心,其實現端賴債務人切實履行其契約義務,故當債務人違反契約義務致使債權人契約債權不能實現,則侵害契約債權[7]。

三、台灣的違約類型-公共工程釋例

        台灣《民法》體系之契約不履行,通常可分為給付不能、給付遲延及不完全給付三種類型 ,學者亦有主張除上述三種之外,尚有拒絕給付(不為給付),以下就三種類型說明之 :
(一)給付不能
        給付不能係指契約雙方當事人本有依契約履行的義務;然世事難料,致契約訂立後,例外情況下亦有可能造成契約履行成為不可能,如履約標的毀損滅失、必要人員死亡、預期的特定履約方式不存在 ,因為法律變更或政府政策改變致使契約履行變為客觀上不能達到,使得原先約定嗣後變成給付不能。給付不能的情形可分為嗣後不能及自始不能兩種類型。前者乃為締結契約後,法律行為上之契約內容的實現不能,《民法》第225、226條有所規定。若在締結契約時即屬不能,即以不能的給付為契約標的者,則為自始不能,依《民法》第246條構成契約無效事由,為契約是否有效問題,而與給付不能有間。一般公共工程契約之給付不能,大部分以契約成立後之嗣後不能居多,鮮少自始不能。
        針對機關給付不能,台灣「內政部營建署暨所屬各工程採購契約」第27條第4項規定:「因非可歸責於乙方之事由,於簽訂本契約之次日起,於六個月內未能開工,或開工後無法繼續施工而停工 ,其連續停工時間達六個月仍無法復工者,經乙方向甲方要求解除或終止本契約,並得就下列項目提出相關證明文件向甲方核實求償,但經甲方以書面徵詢乙方同意繼續履約者,嗣後恢復開工,乙方亦不得據以請求賠償。」
        針對承包商給付不能,臺灣高等法院民事判決92年度上字第836號認為:「…鈺○營造有限公司因市面上無約定尺度、顏色、吸水率之二丁掛磚,認係因不可歸責於鈺○營造有限公司之事由致給付不能云云,殊無可採。鈺○營造有限公司因違反承攬契約,未依約定之二丁掛磚約定之品質提出給付,為內政部營建署拒絕後,竟拒絕繼續履行契約,其應負債務不履行之責任甚明…。」,其實,二丁掛磚為市場通用常見,非特殊建材;承包商可以尋找品質較好之同等品、代替品,而承包商不去找尋以滿足契約對二丁掛磚品質之契約要求,構成主觀歸責事由,承包商須負契約給付不能責任。
(二)給付遲延
        給付遲延係指債務人有給付可能,但於契約履行期屆至,可歸責於債務人事由,致未為給付;債務人應負給付遲延責任,但須考量事實及可歸責事由。公共工程契約之廠商給付遲延係指對於約定應完成工作,不能於約定期限內完成,或雖未約定期限,但已過相當期間仍未完成,即為承包商給付遲延,惟事實經過及延遲時間是否相當,應就個案情況及交易習慣判斷。若承包商的給付尚屬可能而非給付不能,承包商於期限屆至前,預先表示拒絕給付,則為大陸《合同法》的拒絕履行;但台灣《民法》規定仍必須至期限屆滿後,始有給付遲延責任。若因可歸責於承包商事由,致給付遲延者,機關可以請求減少報酬或賠償遲延所生損失 。
        針對承攬人遲延責任,承攬人應負給付遲延之責任,定作人得請求減少報酬。《民法》第502條第1項規定:「因可歸責於承攬人之事由,致工作逾約定期限始完成,或未定期限內而逾相當時期始完成者,定作人得請求減少報酬或請求賠償因遲延而生之損害。」進一步言,對於承攬人逾期違約金之計算,台灣公共工程委員會「工程採購契約範本」第17 條第1項「遲延履約」載明:「(一)逾期違約金,以日為單位,按逾期日數,每日依契約價金總額_?(由機關於招標時載明比率;未載明者,為1?)計算逾期違約金,所有日數(包括放假日等)均應納入,不因履約期限以工作天或日曆天計算而有差別。因可歸責於廠商之事由,致終止或解除契約者,逾期違約金應計算至終止或解除契約之日止。」
        關於定作人受領遲延,台灣《民法》第234條規定:「債權人對於已提出之給付,拒絕受領或不能受領者,自提出時起,負遲延責任。」德國《民法》第300條規定:「在債權人遲延期間,唯有故意和重大過失可以歸責於債務人。此外,當給付標的是『按種類確定的物』時,在債權人因不受領所提出之物而陷於遲延之時,風險轉移給債權人。」對於公共工程契約而言,台灣《民法》第512條第2項:「工作物已完成之部份,於定作人為有用者,定作人有受領及給付相當報酬之義務。」
(三)不完全給付
        不完全給付可分為瑕疵給付與加害給付兩種類型。台灣《民法》第227條第1項規定:「因可歸責於債務人之事由,致為不全給付者,債權人得依關於給付遲延或給付不能之規定行使其權利。」,即當發生瑕疵給付時,若不完全給付之情形可能補正時,債權人可依遲延之法則行使其權利;如其不完全給付之情形不能補正者,則依給付不能之法律行使其權利,可見不完全給付中之瑕疵給付,其法律效果究屬如何,尚須就其個案事實而適用給付遲延或給付不能。至於加害給付,台灣《民法》第227條第2項規定:「因不完全給付而生前項以外之損害者,債權人並得請求賠償。」,即是規範不完全給付如為加害給付,除發生原來債務不履行之損害外,更發生超過履行利益之損害,明定被害人就履行利益以外之損害,得依不完全給付之理論請求損害賠償 。
        於不完全給付之類型中,承包商雖已為給付,但因可歸責於自己之事由,致使此種給付未能符合債之本旨,亦屬不完全給付。不完全給付又稱為積極侵害債權或不良給付。惟公共工程契約之不完全給付效力 ,因其為瑕疵給付或加害給付而有不同。
        針對公共工程之不完全給付,《政府採購法》第72條對於驗收結果不符的規定為:「機關辦理驗收時應製作紀錄,由參加人員會同簽認。驗收結果與契約、圖說、貨樣規定不符者,應通知廠商限期改善、拆除、重作、退貨或換貨。其驗收結果不符部分非屬重要,而其他部分能先行使用,並經機關檢討認為確有先行使用之必要者,得經機關首長或其授權人員核准,就其他部分辦理驗收並支付部分價金。驗收結果與規定不符,而不妨礙安全及使用需求,亦無減少通常效用或契約預定效用,經機關檢討不必拆換或拆換確有困難者,得於必要時減價收受。其在查核金額以上之採購,應先報經上級機關核准;未達查核金額之採購,應經機關首長或其授權人員核准。驗收人對工程、財物隱蔽部分,於必要時得拆驗或化驗。」
        《政府採購法施行細則》第98條第2項規定:「機關依本法第72條第2項辦理減價收受,其減價計算方式,依契約規定。契約未規定者,得就不符項目,依契約價金、市價、額外費用、所受損害或懲罰性違約金等,計算減價金額。」一般而言,廠商之瑕疵給付責任通常與契約保固責任兢合。加害給付責任可能與侵權行為責任兢合。《工程採購契約範本》第4條第1項「契約價金之調整」規定:「驗收結果與規定不符,而不妨礙安全及使用需求,亦無減少通常效用或契約預定效用,經機關檢討不必拆換、更換或拆換、更換確有困難者,得於必要時減價收受。」

四、中國大陸合同法之違約類型

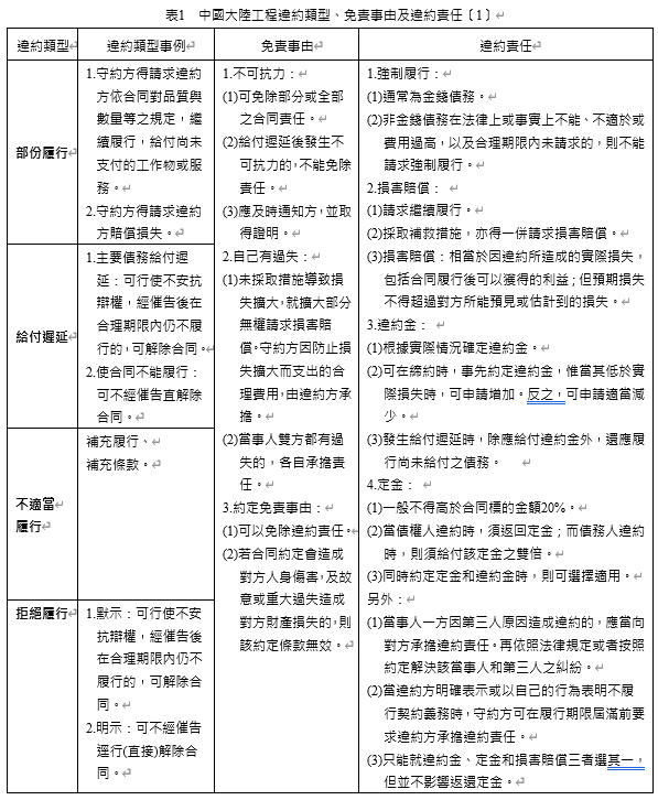
        中國大陸合同(台灣稱為契約)之違約行為類型有下列類型〔7〕:
(一)部份履行
        中國大陸《合同法》第111條規定:「質量不符合約定的,應當按照當事人的約定承擔違約責任。對違約責任沒有約定或約定不明確,依照本法第61條規定仍不能確定的,受損害方根據標的物性質以及損失的大小,可以合理選擇要求對方承擔修理、更換、重作、退貨、減少價款或者報酬等違約責任。」,所謂部份履行係指合同雖履行,但給付不符合數量規定或者數量不足。在部份履行下,非違約方首先有權要求違約方依據契約規定的數量條款繼續履行,交付尚未交付的工作物及提供尚未提供的服務。此外,非違約方也有權要求違約方支付違約金。另因部份履行所造成之損失,非違約方亦有權要求違約方賠償損失。在一般情況下,對於部份不履行,如果債務人可以補足的,則沒有必要解除合同。如果因部份履行後還須解除合同,則對已經履行的部份將需返還,從而會增加許多不必要的費用。所以,除非債權人能夠證明部分履行已構成根本違約,導致其訂約目的不能實現;對於部份履行,一般認為不能解除合同。
(二)給付遲延
        合同當事人違反履行期限規定。廣義上,給付遲延包括債務人的給付遲延和債權人的受領遲延;狹義上,給付遲延僅指債務人的給付遲延。大陸《合同法》第96條規定:「當事人一方依照本法第93條第2款、第94條的規定主張解除合同的,應當通知對方。合同自通知到達對方時解除。對方有異議的,可以請求人民法院或者仲裁機構確認解除合同的效力。法律、行政法規規定解除合同應當辦理批准、登記等手續的,依照其規定。」,前條對於合同履行採廣義概念,舉凡是違反履行期限的履行皆稱為給付遲延。
        給付遲延不同於拒絕履行。因在給付遲延的認定,通常是違約當事人已經作出了給付履行並且願意履行,只是履行不符合期限的規定。反之,拒絕履行是一種「公然」違約;在拒絕履行之情況,違約當事人不僅沒有做出履行,而且明確表示不願意履行合同義務。惟在給付遲延以後,違約當事人不願繼續履行也可以轉化為拒絕履行。
        在給付遲延之情況,關鍵是要確定合同履行期限。如果已經明確規定履行期限,應當根據合同約定期限履行。如果合同沒有約定履行期限,可依大陸《民法通則》第88條規定,債務人可隨時向債權人履行義務,債權人也可以隨時要求債務人履行義務,但應當給對方必要的準備時間。必要的準備時間就是合理的履行期限。凡是違反履行期限規定的履行,無論是債務人或債權人都構成給付遲延。在給付遲延的情況下,非違約方有權要求違約方支付給付遲延的逾期違約金,如果違約金不足以彌補非違約方所遭受的損失,則非違約方還是有權要求損失賠償。
        另外,非違約方是否有權解除合同?許多情況下,給付遲延不一定會給非違約方造成重大損失或者使其訂立契約之目的落空,因此非違約方不一定要解除合同。依據大陸《合同法》第94條的規定,非違約方可以行使解除權的情況,主要有下列兩種:(1)當事人一方遲延履行主要債務,經催告後在合理期限內仍未為履行。(2)當事人一方遲延履行債務或者有其他違約行為,致使不能實現合同目的。只有在上述兩種給付遲延情況下,非違約方才能主張解除合同。
(三)不適當履行
        所謂不適當履行,是指當事人交付的標的物不符契約規定的質量要求,履行有瑕疵。大陸《合同法》認為不適當履行是一種獨立的違約行為,違約當事人應當承擔違約責任,而非違約方可以選擇各種違約補救方式以維護其利益。又,大陸《合同法》第111條規定:「質量不符合約定的,應當按照當事人的約定承擔違約責任。對違約責任沒有約定或者約定不明確,依照本法第61條的規定仍不能確定的,受損害方根據標的的性質以及損失的大小,可以合理選擇要求對方承擔修理、更換、重作、退貨、減少價款或者報酬等違約責任。」,即在不適當履行下,如果合同內容對責任形式之補救方式,已有明確規定,則應當按照合同規定確定責任;否則,受害人可以根據具體情況,選擇各種不同的補救方式和責任形式。可見法律上,對瑕疵履行的受害人採取了各種補救方式進行保障。
(四)拒絕履行
        所謂拒絕履行,係指在合同履行期限屆至後,違約方無正當理由拒絕履行契約所規定之全部義務。也就是大陸《合同法》第107條規定:「事人一方不履行合同義務或者履行合同義務不符合約定的,應當承擔繼續履行、採取補救措施或者賠償損失等違約責任。」,該條文將違約責任解釋為「嚴格責任」,強調「一方不履行合同義務」,乃指拒絕履行的行為,其特點是:(1)須債務人拒絕履行合同義務而無任何正當理由。(2)當債務人明確表示拒絕履行合同主要義務,如果僅是表示不履行部分義務則屬於部分不履行的違約行為。
        學理上認為,當債務人嚴重違反合同使債權人訂約目的不能實現,或者造成期待利益的重大損失,則此種「根本違約」行為也等同於拒絕履行之違約行為。在債務人拒絕履行之情況下,債權人有權要求其繼續履行合同,且債務人也要承擔違約金或損害賠償。惟,債權人是否有權解除合同,依大陸《合同法》第94條規定:「有下列情形之一的,當事人可以解除合同:(一)因不可抗力致使不能實現合同目的;(二)在履行期限屆滿之前,當事人一方明確表示或者以自己的行為表明不履行主要債務;(三)當事人一方遲延履行主要債務,經催告後在合理期限內仍未履行;(四)當事人一方遲延履行債務或者有其他違約行為致使不能實現合同目的;(五)法律規定的其他情形。」,前條文明示廠商遲延履約或有其他違約行為,得解除合同。實際上,根據該條文之精神,在債務人拒絕履行以後,其違約行為已轉化為給付遲延,債權人有權解除契約。尤其當正當理由拒絕履行合同,意指違約當事人不願接受合同約束,實己剝奪債權人根據合同應得利益,使訂立合同之目的喪失;非違約方毋須證明該違約行為是否已構成嚴重的損害後果,亦可解除合同。為便於讀者了解,特將違約類型、免責事由及承擔違約責任方式整理在表1所示。

五、中國大陸建設工程合同的違約形態

        主要可以從發包方與承包方兩大主體的角度討論,具體如下:
(一)發包方違約形態
        1.未按約定支付工程款-這是最核心、最常見的違約行為,包括逾期支付預付工程款、未依合同所定之進度付款或結算款驗收款不足。
        2.未履行協力義務–發包方未能提供施工用的土地、設計圖紙、施工許可及提供的基礎事實資料不實,例如地質資料與現場工地嚴重不符,導致承包方損失。
(二)承包方違約形態
        1.工期延誤–承包商未能按合同約定工期完工,且無免責事由(如不可抗力、可歸責發包方原因)而逾期完工。
        2.工程質量不合格–施工質量不符合約定、設計圖說要求或國家強制性規範等。
        3.非法轉包與違法分包–為法律明確禁止的行為,構成根本違約。
        4.未經發包方批准而擅自變更設計–承包商擅自修改工程設計圖紙進行施工等。
        5.未履行保修義務–在工程質量保修期內,承包商對於施工瑕疵質量缺陷拒絕修理或返工等。
        中國建設工程合同的違約形態,主要發生於價款支付爭議、工期問題、質量糾紛、轉包分包以及協力義務等問題,除《合同法》外,也適用《民法典》、《建築法》、《招標投標法》等法律。

六、兩岸工程契約之違約類型比較

        兩岸在工程契約的違約類型上,由於法律體系、習慣與政府依法行政等之不同,難免會有差異。就兩岸工程契約之違約類型比較而言,中國大陸主要依據《民法典》、《建設工程施工合同》等。而台灣則主要依據《民法》、《政府採購法》及公共工程委員會頒布的契約範本等。就法律體系考察,兩岸都是繼受歐洲大陸法系,但中國早期受蘇聯法律影響,強調國家法律統一規定。而台灣則較早受德國日本法律影響較深,公私法體系相對分明。於主要違約類型之比較如下:
(一)中國大陸對於合同違約類型基本上分為:
        1.根本違約–導致合同目的不能實現。
        2.合同履行遲延–工期延誤等。
        3.拒絕履行–以明示或默示為之。
        4.不完全履行–質量瑕疵、安全不合格等。
        5.其他違反附隨義務。
(二)台灣對違約類型主要規範於民法債篇中,可分為以下:
        1.給付遲延–如工期延誤、給付價金遲延等。
        2.給付不能–契約履行標的滅失等。
        3.不完全給付–包括瑕疵給付,品質不符合約定等。
        4.拒絕受領-業主不配合驗收等。

七、兩岸違約責任之比較

(一)比較兩岸的契約責任原則
        中國大陸建設工程合同係採「嚴格責任」(無過失責任原則),除非有法定或約定免責事由,否則違約方都要承擔違約責任;而承包商若要免責需符合法定或約定的免責事由,如不可抗力等,較少討論是否有構成「過失」之事由。
        台灣的工程契約採過失責任原則(推定過失責任),蓋台灣《民法》第220條規定:「債務人就其故意或過失之行為,應負責任。過失之責任,依事件之特性而有輕重,如其事件非予債務人以利益者,應從輕酌定。」,即債務人需證明自己無過失才能免責。實務上,台灣採推定過失責任原則,承包商若要免責則需舉證證明自己無過失。
(二)比較兩岸的瑕疵擔保制度
        工程契約中,兩岸對於「瑕疵」之處理規定是不同的。中國大陸稱為「質量不符合約定」或「質量瑕疵」,通常適用《民法典》中關於建設工程合同的規定。尤其中國大陸比台灣更側重於《合同法》中的「質量不符合約定」和建設工程的法定保修期,業主雖然也有通知義務,但在司法實踐中對承包方的責任要求更為嚴格。
        台灣則稱「瑕疵給付」或「物之瑕疵」(針對完成後的工程標的),適用《民法》承攬契約規定(第490條)。進一步言,於瑕疵擔保責任(保固)方面,台灣適用承攬契約的相關規定,強調定作人(業主、機關)的檢查通知義務和除斥期間;例如於保固期間內發現瑕疵應通知廠商改善,否則視為承認品質合格。
(三)比較兩岸的契約解除權
        至於契約解除權(解約權)之比較,中國大陸規定於《民法典》中,合同履行因「根本違約」、「遲延履行」經對造催告仍不履行等情況可解除合同。而台灣則規定在《民法》中,因給付遲延經催告仍不履行、給付不能、可歸責於當事人之事由致契約目的無法達成等則可主張契約解除權。
(四)比較兩岸的違約金調整
        兩岸對於違約金之比較,中國大陸《民法典》規定違約金過高可請求適當減少,過低亦可請求適當增加(以不超過損失為原則)。而台灣《民法》則僅規定違約金過高者,法院得依職權酌減至相當金額(《民法》第252 條)。並無對於違約過低可請求適當增加之法律依據。兩岸的法院或仲裁機構都有權調降過高的違約金,但中國大陸的法律同時允許在違約金過低時,得請求適當增加違約金金額以彌補實際損失。

八、結論與建議

        台灣法律規範違約行為主要係以契約債務不履行之給付不能、給付遲延和不完全給付等三種類型。各種違約行為發生後,債務人如無法主張法定或約定的免責事由,則應承擔違約責任。意指在公共工程契約之履行期限屆滿,當事人不履行、給付遲延或不完全履行契約義務,勢必構成違約。兩岸工程違約常見工期延宕、品質不符、款項支付等爭議,但因兩岸法律體系、政府管制法規及營建市場等不同,對於違約處理方式及側重點難免有間。
        中國大陸契約受行政監管影響較大,違約責任規定具體但彈性較低;而台灣契約則較側重民事賠償,但實務上爭議解決效率或有冗長。兩岸共通點在於,契約管理與風險預防機制普遍有待加強。建議如下:
        1.契約設計–建議引入更彈性的風險分擔機制(如不可抗力條款)與爭議解決的前置程序,如爭議審議委員會(DRB, Dispute Resolution Board)。
        2.履約管理–雙方應強化履約過程中的文件管理與溝通、協調等,及早發現問題並化解潛在的違約風險。
        3.交流借鑑–可借鑑大陸對重大工程的行政協調經驗,以及台灣的公共工程委員會及六都之法務局,所設置之「採購申訴審議委員會」利用「先調後仲」制度解決契約爭議,提升爭議處理效率。

參考文獻

[1]蘇南,公共工程契約的違約責任,國立中正大學法律研究所碩士論文,2010年6月。
[2]何佰洲,工程合同法律制度,頁110~113,中國建築出版社。王利明、房 紹坤、王軼著,合同法,頁280,中國人民大學出版社,2008年4月。謝懷栻,合同法原理,頁277,法律出版社,2001年1月。
[3]邱聰智,新訂民法債編通則,頁429,輔仁大學法學叢書編輯委員會,2003年3月。
[4]王利明,違約責任論,頁281,中國政法大學出版社,2003年1月。
[5]崔建遠,新合同法原理與案例評釋,頁489,吉林大學出版社,1999年5月。
[6]李新元,違約型態比較研究,頁20,武漢大學出版社,2005年10月。
[7]孫芸、樓曉,合同擔保法-法律適用依據與實用資料,頁125,山西教育出版社,2006年12月。